How to avoid the most common trap in B2B growth: sacrificing future revenue growth for the sake of this quarter's number. Here's what you can do today to lock in strong pipeline coverage for Q2—and to keep that flywheel spinning for every quarter after.
If you're the revenue leader of a vertical SaaS business—with a product that serves SMBs through to enterprise—I’d be thinking hard right now about how to avoid the most common trap in B2B growth: sacrificing future revenue growth for the sake of this quarter’s number.
The solution isn’t to choose short-term or long-term focus. It’s to engineer a demand engine that does both—efficiently, predictably, and at scale.
So here’s what you can do today to lock in strong pipeline coverage for Q2—and to keep that flywheel spinning for every quarter after.
(Step-by-step guide below the video run through.)
Step 1: Define, Map Out and Segment Your TAM
Start at the source: the market. Not just who you could sell to—but who you should . Ideally this would be based on existing CRM data to show the common traits behind your best fit customers (which would be characterised as high retention and a propensity to expand).
In the absence of historical data, you can use informed hypothesis to set your targeting criteria.
All of this ultimately means getting clear on your Ideal Customer Profile (ICP) using firmographic criteria to start with. At minimum, include:
- Industry or vertical
- Company size (employees or revenue bands)
- Geography
- Tech stack (if relevant)
- Business model (e.g. eCommerce vs marketplace vs services-led)
- Any other pertinent data points e.g. size of function, existence or absence of specific roles, growth rates, funding status etc.
Why does this matter? Because everything downstream—messaging, prioritisation, outreach strategy—depends on getting this initial marketing mapping right.
Tool Recommendation: Apollo.io (free plan)
Use Apollo to:
- Build your initial TAM based on your firmographic filters
-
Break your account list into two buckets:
- SMB / Mid-Market
- Enterprise
Generally this would be done based on company headcount as a proxy for the size of budget they may have. However it may be based on functional headcount, funding stage, regional size or other criteria that make sense to your context.
NB: Don’t use the revenue filter for this, as it’s often inaccurate and may exclude a lot of good prospect companies where the data doesn’t exist.
Once filtered, you can then export this list from Apollo as a CSV (with no charge).
Step 2: Enrich and Prioritise Accounts Using Signals
Next, you need to prioritise which accounts are most likely to be open to a sales conversation this quarter based on their circumstances.
Most teams stop at ICP. But to win this quarter, you need to identify who’s most likely in-market right now .
That’s where signals come in. But skip the obvious ones (e.g., “just raised funding”)—your competitors are all over those.
Instead, look for more specific, contextual signals like:
- One of their competitors just launched a similar product, increasing pressure on them
- A tender was published or a project announced they are likely to be bidding for
- They're hiring roles that align with your solution (e.g. “RevOps Manager”), with specific keywords that match how you solve the problem
- They've been featured in a press release that implies growth or change; or an executive has spoken about an initiative on a podcast that aligns with your solution
The less likely it is to work for your competitors, the better it will be for you!
Tool Recommendation: Clay
Here’s how I’d do it tactically:
- Import your Apollo Accounts CSV into Clay.
- Enrich accounts with custom logic—Clay lets you scrape hiring pages, parse press releases, or search for news alerts.
- Tag accounts that match your ‘in-market’ signal criteria.
This creates a prioritized account list that reflects not just fit—but provides a reasonable proxy for whether your solution will be timely for them.
Once you’ve scored or tagged these accounts, go back to Apollo to rebuild the contact list.
Clay is great for signals. But in practice, I’m still finding that Apollo’s ability to find the right contacts and job titles within accounts is still better.
Simply overlay your Companies list over their People list and then create filters to pull a list of contacts that match all of the stakeholders you want to reach in an account.
They can align to different buying personas (we’ll match your messaging to these automatically at a later step).
Once you have your People list sorted, you’re now very close to have a Total Market Map comprising all of your target accounts (SMB and Enterprise), prioritised by ‘in market’ signals, and fleshed out with all the relevant contacts at each company.
Time to export all of those with a valid email and move to the next step.
NB: To export this contact list, you'll now need a paid version of Apollo.
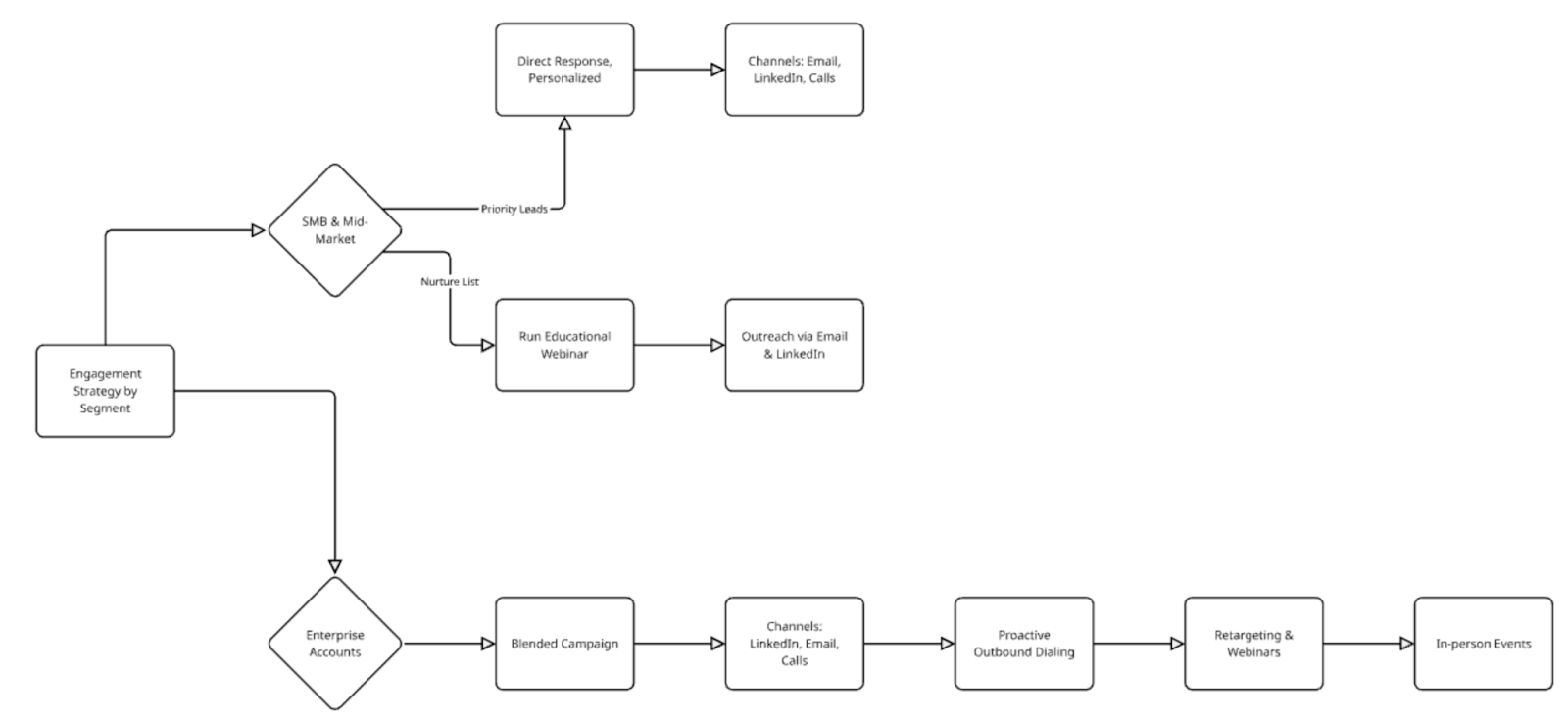
Step 3: Build Three Campaign Tracks
This is where your segmentation turns into action. Don’t blast the same messaging to every account.
Instead, build three distinct campaign tracks based on what stage of the buyer journey each account is likely in and their projected value to your organisation.
1. Mid Touch Direct Response Campaign – For High-Intent SMB Accounts
This is your Q2 workhorse. Going after accounts most likely to convert to pipeline - and revenue - in the next 90 days.
Take the accounts that showed strong in-market signals in Clay—whether SMB or mid-market—and run a multi-channel direct response campaign:
- Hyper-Relevant Email + LinkedIn sequences (utilising unique research and insights)
- Persona-specific messaging
- Proactive cold calling
- Value-based CTAs (“See how [peer] increased demo-to-close rate by 34%”) but with more directness and urgency
Tools:
- RevvedUp to generate the research and hyper-relevant messaging and call scripts
- We recommend and use Smartlead for email outreach and Skylead for LinkedIn automation (defaults when using RevvedUp)
- If you’re already using Instantly, Lemlist, Outreach etc. you can push the messages from RevvedUp to those channels too
- CRM sync to ensure reps can follow up in-context and access call scripts without needing to open a new tool
NB: Add in calling once engagement begins. Have your reps focus only on warmed-up accounts—backed by signal data, not hunches.
Pro Tip: For even better results, consider a brand awareness retargeting campaign on LinkedIn, promoting thought-leadership posts from your team to support outreach with another value-led touchpoint.
2. Low Touch Nurture Campaign – For Future Pipeline
‘Nurture’ is a term synonymous with inbound marketing; but in fact it can be applied very successfully to ABM campaigns proactively targeting your ICP accounts.
After all, if you nurture something, you are by definition ‘caring for and protecting (someone or something) while they are growing.’ (In this case, they’re growing in value and familiarity with your solution!)
So this campaign is for ICP-fit accounts with no current signals . You still want to touch them—just not with a hard sell.
Run a softer, education-first campaign:
- Webinars focused on problems you solve (not your product)
- Playbooks or guides you’ve published
- Customer stories that mirror their world
Avoid call outreach for this group (too expensive for those deemed not likely to be in-market). Instead, rely on high-leverage channels like:
- LinkedIn retargeting (cheap, effective, passive)
- Drip emails and LinkedIn outreach that build familiarity
This is how you earn future pipeline . When these accounts go in-market in Q3 or Q4, you’ve already earned trust.
Pro-Tip: Everyone measures outbound and ABM purely on direct response…but there isn’t a company I know who doesn’t generate ‘inbound’ interest from target accounts when they stick to this programme.
These emails get bookmarked or forwarded; and when they need a solution, these accounts are going to contact you first before your competitors.
3. High-Touch, Blended Campaign - For Enterprise
Enterprise deals need a different level of care—regardless of whether they’re showing intent.
For these accounts:
- Start with hyper relevant, value-led email and LinkedIn flows
- Add direct mail —a handwritten note or small, thoughtful gift can really cut through
- Layer on LinkedIn Ads to reinforce messaging passively
- Ensure you have custom landing pages for each engaged prospect who responds
- Invite them to exclusive in-person events (VIP dinners, small roundtables)
- Support with cold calling and customised call scripts
This is the campaign that builds long-term momentum. It’s slower—but higher yield.
Recommended Stack:
- PostGrid for physical mail
- LinkedIn Ads (matched audience upload)
- RevvedUp for personalized landing pages and messaging consistency
Step 4: Stitch It All Together with a Lean, Scalable Stack
Here's the full stack I’d use:
You don’t need a bloated stack. You just need orchestration.
*These tools come as standard built-in to RevvedUp’s campaign workflow, so you don’t need separate accounts.
Step 5: Align with Sales, Optimise in Sprints
Even scalable, mostly-automated ABM campaigns don’t work in isolation. Sales has to be in the loop, armed with context.
Every account that engages—via email, LinkedIn, webinar—should be auto-flagged in your CRM, with messaging, insight, and suggested approaches already attached.
Then, every sprint (2-week cycles), review performance:
- Which segments are engaging?
- Which emails/subject lines/hooks/CTAS are driving positive responses?
- Which channels are seeing the best cut-through?
Optimise fast. This is a live system—not a set-and-forget motion.
Final Thought: Why This Works for Next Quarter—and Every Quarter That Follows
Most revenue teams make a brutal tradeoff: hit this quarter’s number, or plant seeds for the next one.
But if I were leading a vertical SaaS business with a range of customer sizes, I wouldn’t accept that. I’d build a pipeline engine that lets me:
- Book meetings this week with accounts showing intent
- Stay top-of-mind with my entire ICP through value-led nurture
- Build enterprise relationships before RFPs even go live
That’s how you win Q2. And Q3. And Q4…and 2026…and so on. Without starting over each time.
That’s how you create pipeline predictability—not just pipeline volume.
This is Total Market Engagement through scalable ABM.

